2020-08-30
?根據2020年7月X週刊媒體所報導之神鬼命理師張定瑋遭控吸金詐騙三千萬、本公司之澄清大公開!
?♂️本公司做以下幾點澄清:
一、否認詐欺吸金!
報名本公司姓名學、風水之所有的課程上課付費都是合情合理。報名上課當初在所有的文宣以及現場授課時皆提到可以當傳家之寶自學自用,只要考核成功也可加入我們的團隊一起當專業老師服務大眾。本公司也針對有困難的學員提供先上課後還款的服務。因此許多學員簽下切結書及本票!只要去大陸工作後有領薪資後再分期還款即可。何來媒體所說吸金三千萬?

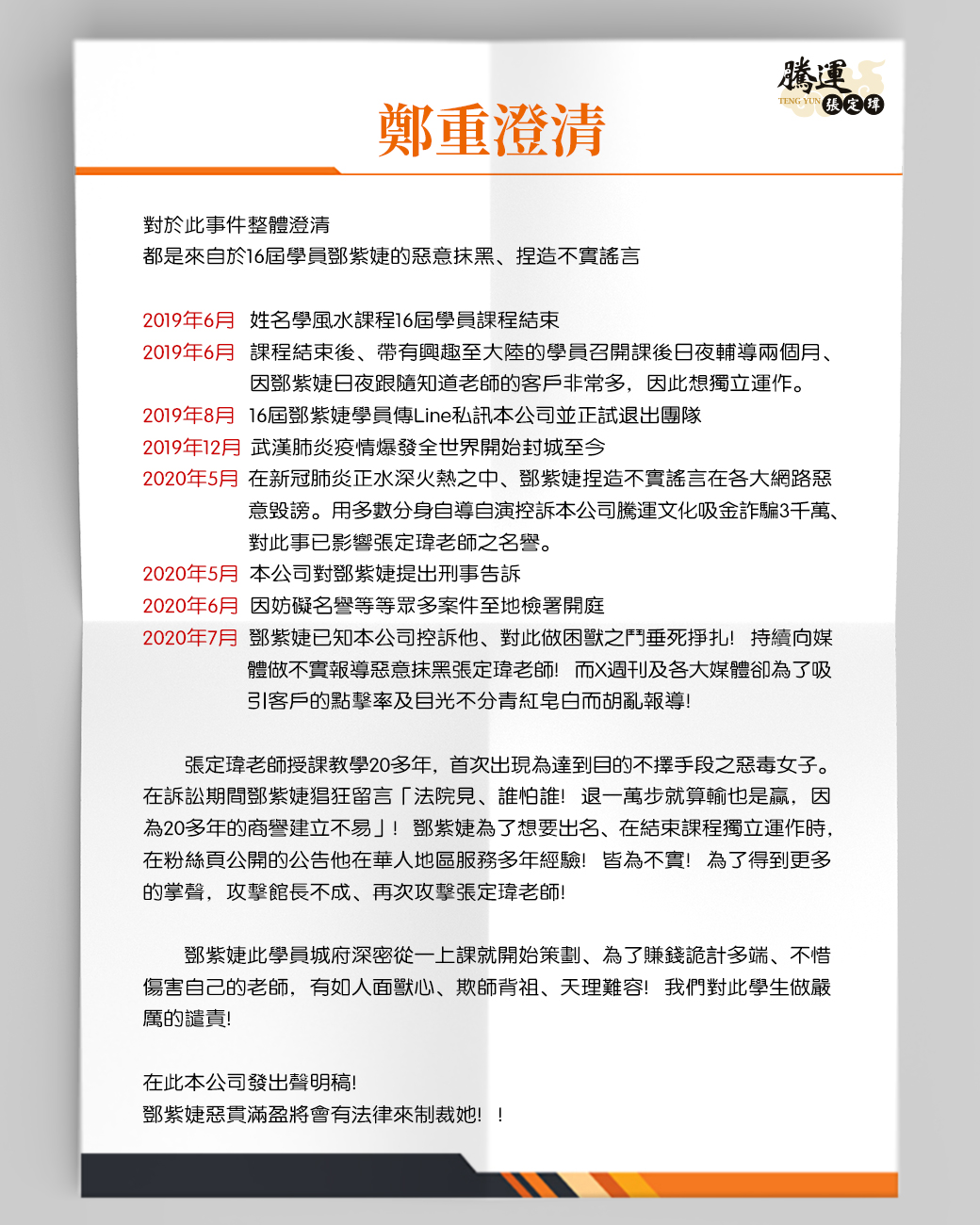
二、團隊退出之學員惡意抹黑
2019年本公司開課姓名學風水班「第16期學員-鄧紫婕」在2020年7月向週刊捏造不實謠言及惡意抹黑。
退出團隊之16屆學員鄧紫婕在上課結業後兩個月,自動傳Line訊息告知本公司退出團隊要單獨運作。鄧紫婕居心叵測認為只要攻擊名人即可得到更多的掌聲讓自己浮上台面,因此攻擊館長而得到社會的撻伐,發現出名不成,反之又再次攻擊自己的老師張定瑋。
對此,我們已向鄧紫婕提出刑事告訴已上訴中!而鄧紫婕再次用許多的分身在網路平台上散播不實謠言張定瑋吸金詐騙等等抹黑並留言「法院見、誰怕誰!退一萬步就算輸也是贏,因為20年的商譽建立不易」。

三、本公司2020年5月已對鄧紫婕提出刑事「妨礙名譽」等告訴。
四、因新冠肺炎疫情爆發封城至今、為了維繫所有學員的安全,停止去對岸工作,由於無法至對岸所以這半年我們也積極對學員安排輔導加強專業的技能,沒想到讓離開團隊之鄧紫婕有機可乘、2020年7月向許多的媒體散播不實謠言,再此對鄧紫婕做最嚴厲的譴責!
